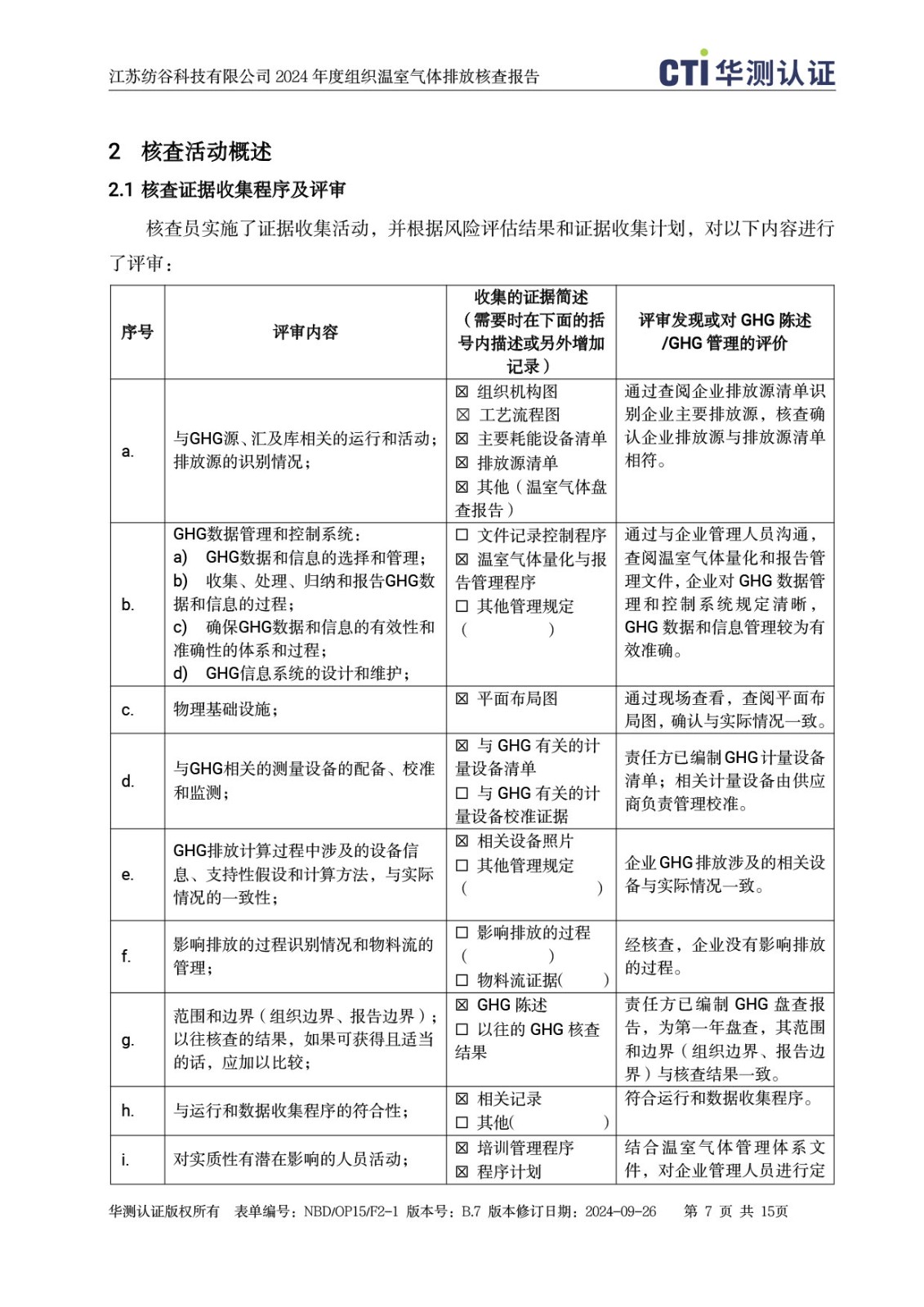
ENG
CHN
MENU
首页
品牌故事
品牌介绍
品牌优势
荣誉资质
发展历程
合作伙伴
工艺设备
产品中心
英伦复古风格
现代极简风格
璀璨华丽风格
运动时尚风格
别致创意风格
解决方案
新闻资讯
技术支持
售后服务
资料下载
联系我们
新闻资讯
2024年度温室气体核查报告-江苏纺谷科技有限公司(盖章版)
发布时间:2025.08.20 已被浏览
528
次
分享
2024年度社会责任报告
2024年度温室气体排放核查声明-江苏纺谷科技有限公司
文章推荐
Article Recommendation
Learn More
全民竞技展风采,运动赋能新周庄
亮相中国国际纺织面料及辅料(秋冬)博览会
产品碳足迹证书-江苏纺谷科技有限公司-毛
2024年度温室气体排放核查声明-江苏纺
2024年度温室气体核查报告-江苏纺谷科
2024年度社会责任报告
CTIGGVF21 A.0 产品碳足迹核
纺谷科技开展“经纬密织安全网”消防实战
飞马线上展'纺'华,同心同行向未来
纺谷科技粽香满堂 员工共庆端午佳节
回到顶部
品牌故事
产品中心
解决方案
新闻资讯
技术支持
联系我们
友情链接:
联系方式
服务热线:
0510-86236958
电子邮箱:
tengqing@jstextilevalley.com
公司地址:江苏省江阴市周庄镇玉门西路38号
( 微信扫一扫 )
江苏纺谷科技有限公司 版权所有
苏公网安备32028102003798号
苏ICP备2024096951号-1
在线客服
电话咨询
0510-86236958
服务热线(早8:30-晚8:30)
关注我们